061716_vimentin dapi_NeuN 488_IBA1 Cy3_GFAP 647_20x_lvl26 copy.jpg

Publications

Click titles to download PDF

*indicates corresponding author

 

SELECTED PUBLICATIONS

 
 
 

Endotoxemia-induced inflammation in the absence of obesity is associated with decreased anxiety-like and impulsive behavior with no effect on learning and memory

Klug ME, Crain E, Hayes AMR, Shanmugam M, *de La Serre C, *Kanoski SE (Comprehensive Physiology, 2025, 15(5)).

Obesity is linked with metabolic endotoxemia in which lipopolysaccharide (LPS) leaks from the gut to the circulation to yield chronic inflammation. Obesity is also associated with impaired memory function. Are these two phenomena connected? Here we modeled endotoxemia in the absence of obesity and revealed no effect of chronic inflammation on memory function. However, endotoxemia was surprisingly associated with some beneficial behavioral outcomes, including reduced anxiety and impulsivity.

 
 
 

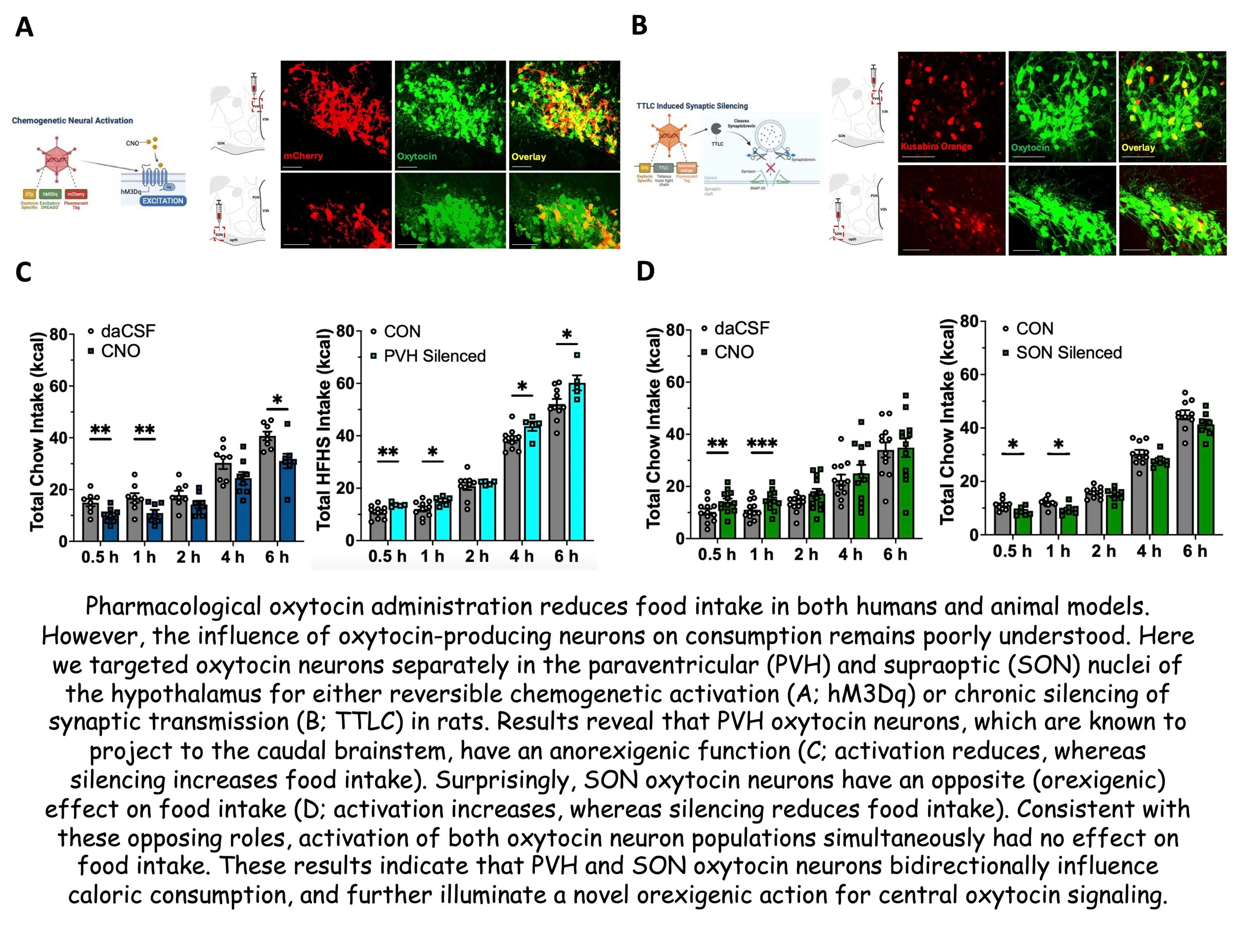
Oxytocin neurons in the paraventricular and supraoptic hypothalamic nuclei bidirectionally modulate food intake

Rea JJ, Liu CM, Hayes AMR, Ohan R, Schwartz GM, Bashaw AG, Klug ME, Décarie-Spain L, Park Y, Kao AE, Grinevich V, *Kanoski SE (Molecular Metabolism, 2025, 100: 102220).

Pharmacological delivery of oxytocin reduces food intake, and this system holds promise for future obesity drug development. Here we target separate populations of hypothalamic oxytocin-producing neurons for both gain- and loss-of-function to determine their respective roles in regulating food intake. We reveal that oxytocin neurons in the paraventricular hypothalamic nucleus have anorexigenic effects (reduce calorie consumption). However, oxytocin neurons in the supraoptic hypothalamic nucleus have orexigenic effects (increase calorie consumption), thus identifying an unexpected role for the oxytocin system in promoting food intake.

 
 
 

Ventral Hippocampus neurons encode meal-related memory

Décarie-Spain L, Gu C, Tierno Lauer L, Subramanian KS, Chehimi SN, Kao AE, Gao SX, Deng I, Bashaw AG, Klug ME, Rea JJ, Waldow AI, Galbokke AH, Moody O, Donohue KN, Yang M, de Lartigue G, Myers KP, Crist RC, Reiner BC, Hayes MR, *Kanoski SE (Nature Communications, 2025, 16(1): 4898).

The ability to encode meal-related information into memory is critical to efficiently guide energy acquisition and consumption, yet the underlying neural processes remain elusive. Here we reveal the neural circuitry through which ‘meal engrams’ are encoded. Ventral hippocampus glutamatergic meal-responsive neurons project to the lateral hypothalamic area and are enriched in serotonin 2a receptors. Disruption of this circuit blocks the ability to remember where, or when a meal was consumed.

 
 
 

hippocampus oxytocin signaling promotes prosocial eating in rats

Rea JJ, Liu CM, Hayes AMR, Bashaw AG, Schwartz G, Ohan R, Décarie-Spain L, Kao AE, Klug ME, Phung KJ, Waldow AI, Wood RI, *Kanoski SE (Biological Psychiatry, 2025, 97(5): 540-549).

Oxytocin (OT) is a neuropeptide involved in diverse physiological and behavioral functions, including social and energetic processes. Here we focus on OT signaling in the dorsal hippocampus (HPCd) as a candidate system where these functions overlap. Collective results identify endogenous HPCd OT signaling as a novel substrate where OT synergistically influences eating and social behaviors, including the social facilitation of eating and the social transmission of food preference.

 
 
 

Western diet consumption impairs memory function via dysregulated hippocampus acetylcholine signaling

Hayes AMR, Tierno Lauer L, Kao AE, Sun S, Klug ME, Tsan L, Rea JJ, Subramanian KS, Gu C, Tanios N, Ahuja A, Donohue KN, Décarie-Spain L, Fodor AA, *Kanoski SE (Brain, Behavior, and Immunity, 2024, 118: 408-422).

A junk food “Western diet” is not only associated with harmful metabolic outcomes, but also cognitive impairment. Here we show that Western diet consumption during early life developmental periods leads to long-lasting hippocampal-dependent memory impairments into adulthood, even after switching to a healthy diet. Behavioral, in vivo imaging, molecular, and pharmacological results show that impaired acetylcholine signaling in the dorsal hippocampus is a neurobiological mechanism underlying enduring memory impairments linked with an unhealthy early life diet.

 
 
 

hypothalamic melanin-concentrating hormone neurons integrate food-motivated appetitive and consummatory processes in rats

Subramanian KS, Tierno Lauer L, Hayes AMR, Décarie-Spain L, McBurnett K, Nourbash AC, Donohue KN, Kao AE, Bashaw AG, Burdakov D, Noble EE, Schier LA, *Kanoski SE (Nature Communications, 2023, 14(1): 1755).

Appetitive processes promote meal initiation. Once eating begins the amount of food consumed is regulated by two opposing processes: an early meal positive feedback process known as appetition and a later meal negative feedback process known as satiation. Here we identify a role for hypothalamic melanin-concentrating hormone (MCH) neurons in both appetitive and appetition processing, as MCH neuron activity dynamically elevates in response to food-predictive cues and during eating in the early phase of a meal. Further, activation of MCH neurons enhances conditioned preference for a flavor paired with intragastric nutrient infusion, indicating that these neurons enhance the post-oral reinforcing properties of nutrients.

 
 
 

Ventral hippocampus-lateral septum circuitry promotes foraging-related memory

^Décarie-Spain L, ^Liu CM, Tierno Lauer L, Subramanian K, Bashaw AG, Klug ME, Gianatiempo IH, Suarez AN, Noble EE, Donohue KN, Cortella AM, Hahn JD, Davis EA, *Kanoski SE (Cell Reports, 2022, 40(13): 111402; ^indicates equal author contributions).

How do hungry animals find food? This project identifies a novel neural circuit that selectively promotes spatial memory recall for appetitive- (food or water) but not aversive- (escape-) based reinforcement. Either reversible or chronic disruption of ventral hippocampus (CA1) to the lateral septum connectivity blocked foraging-related memory without impacting various other behaviors, including spatial memory for an escape location. These findings emphasize that the neural substrates controlling spatial memory function are outcome-dependent based on reinforcer modality.

 
 
 

Early life low-calorie sweetener consumption disrupts glucose regulation, sugar-motivated behavior, and memory function in rats

Tsan L, Chometton S, Hayes AMR, Klug ME, Zuo Y, Sun S, Bridi L, Lan R, Fodor AA, Noble EE, Yang X, *Kanoski SE, *Schier LA (JCI Insight, 2022, 7(20): e157714).

Does habitual low-calories sweetener (LCS) consumption during the juvenile and adolescent period of development have long-lasting implications for metabolic and cognitive outcomes? Here using a rat model we show that early life LCS consumption disrupts peripheral glucose metabolism and hippocampal-dependent memory during adulthood. LCS consumption also altered a variety of sugar-motivated appetitive and consummatory responses, potentially via changes in sweet taste receptor expression and intestinal glucose transporters. These findings reveal that regular consumption of LCS during development may have long-lasting effects on metabolic function, sugar-motivated behaviors, and memory function.

 
 
 

The Physiological Control of eating: signals, neurons, and networks

*Watts AG, Kanoski SE, Sanchez-Watts G, Langhans W (Physiological Reviews, 2022, 102(2): 689-813)

Here we provide a comprehensive review focusing on how physiological signals associated with energy homeostasis interact at many brain levels to control eating. An overarching theme is that these signals engage interacting networks throughout the brain that are defined by specific neural connections. Areas of emphasis include mechanisms of ATP regulation, neuropeptide signaling, homeostatic and hedonic eating, and meal structure. We propose network models of how key regions in the endbrain (or telencephalon), hypothalamus, hindbrain, medulla, vagus nerve, and spinal cord work together with the gastrointestinal tract to enable complex motor events that permit animals to eat in diverse situations.

 
 
 

Gut microbial taxa elevated by dietary sugar disrupt memory function

Noble EE, Olson CA, Davis EA, Tsan L, Chen Y-W, Schade R, Liu CM, Suarez AN, Jones RB, de la Serre C, Yang X, Hsiao EY, *Kanoski SE (Translational Psychiatry, 2021, 11:194)

Does consuming excessive amounts of sugar during early stages of development impair cognition and memory function? Yes! How does this happen, you ask? Free access to a sugar-sweetened beverage in adolescent rats impairs memory function without producing obesity. This may be based on gut microbiome changes, as elevated levels of Parabacteroides negatively correlated with memory performance. Targeted enrichment of Parabacteroides in the gut impaired memory function. mRNA sequencing analyses reveal that sugar- and Parabacteroides-associated memory impairments may be based on altered dopamine signaling in the hippocampus.

 
 
 

Ghrelin signaling affects feeding behavior, metabolism, and memory through the vagus nerve

Davis EA, Wald HS, Suarez AN, Zubcevic J, Liu CM, Cortella AM, Kamitakahara AK, Polson JW, Arnold M, Grill HJ, de Lartigue G, *Kanoski SE (Current Biology, 2020; 30(22): P4510-4518)

Vagal afferent neuron (VAN) signaling sends information from the gut to the brain and is fundamental in the control of feeding behavior and metabolism. Recent findings reveal that VAN signaling also plays a critical role in cognitive processes, including affective motivational behaviors and hippocampus (HPC)-dependent memory. Here we show that the gut-derived hormone, ghrelin, acts via the vagus nerve to affect critical energy balance parameters, including meal frequency, body weight, glucose tolerance, and gastric emptying. Additionally, VAN-specific ghrelin receptor (GHSR) knockdown impairs HPC-dependent contextual episodic memory and reduces HPC brain-derived neurotrophic factor expression. These findings identify a novel paracrine neurobiological pathway through which the gut-brain axis regulates energy balance and cognition.

 
 
 

Ghrelin and orexin interact to increase meal size through a descending hippocampus to hindbrain signaling pathway

Suarez AN, Liu CM, Cortella AM, Noble EE, *Kanoski SE (Biological Psychiatry, 2020; 87(11): 1001-1011)

Communication from the gastrointestinal tract to the caudal brainstem regulates meal size control. However, memory and other cognitive processes modulate satiation signaling, thereby contributing to overall energy intake. Here we identify a descending neural circuit through which the ventral hippocampus attenuates the effectiveness of within meal gut-derived satiation signals. As depicted in the image, the stomach-derived “hunger” hormone, ghrelin, acts in the ventral hippocampus (vHPC; field CA1) to enhance meal size through downstream lateral hypothalamic area (LHA) orexin signaling to the hindbrain laterodorsal tegmental nucleus (LDTg). These findings reveal a novel neurobiological substrate through which higher-order cognitive processes regulate feeding behavior.

 
 
 

Hypothalamus-hippocampus circuitry regulates impulsivity via melanin-concentrating hormone

Noble EE, Wang Z, Liu CM, Davis EA, Suarez AN, Stein LM, Tsan L, Terrill SJ, Hsu TM, Jung A-H, Raycraft LM, Hahn JD, Darvas M, Cortella AM, Schier LA, Johnson AW, Hayes MR, Holschneider DP, *Kanoski SE (Nature Communications, 2019; 10: 4923)

Impulsivity, or responding without apparent forethought for the consequences of one’s actions, is associated with obesity as well as several psychiatric disorders. Here we identify a novel neural circuit through which the hypothalamic neuropeptide, melanin-concentrating hormone (MCH) communicates to ventral hippocampus (vHPC; field CA1) neurons to keep impulsive responding for palatable food in check. Pharmacological, chemogenetic, and RNA interference approaches in rats reveal that perturbations of vHPC MCH signaling in either direction elevates impulsivity. Functional neuroimaging and neuroanatomical data identify the nucleus accumbens shell as a downstream target of this impulsivity control circuit.

 
 
 

Control of feeding behavior by cerebral ventricular volume transmission of melanin-concentrating hormone

Noble EE, Hahn JD, Konanur VR, Hsu TM, Page SJ, Cortella AM, Liu CM, Song MY, Suarez AN, Szujewski CC, Rider D, Clarke JE, Darvas M, Appleyard SM, *Kanoski SE (Cell Metabolism, 2018; 28(1): 55-68)

Traditional textbook knowledge indicates that the cerebral spinal fluid (CSF) acts primarily as [1] a buffer/barrier protecting the brain from mechanical impact with the skull, and/or [2] a medium for flushing metabolic waste from the brain’s cellular tissue. Here we show that the CSF is an active pathway for biological communication by providing evidence for CSF-mediated “volume transmission” of melanin-concentrating hormone (MCH) in the control of feeding behavior. These findings suggest that humoral-like signaling of neuropeptides in the cerebral ventricles may be a common biological pathway in the control of fundamental behaviors.

 
 
 

Gut vagal sensory signaling regulates hippocampus function through multi-order pathways

Suarez AN, Hsu TM, Liu CM, Noble EE, Cortella AM, Nakamoto EM, Hahn JD, *de Lartigue G, *Kanoski SE (Nature Communications, 2018; 9(1): 2181)

Using a novel surgical approach and various rodent behavioral procedures, our results reveal that gastrointestinal-derived sensory signaling from the vagus nerve (the 10th cranial nerve) plays a physiological role in hippocampal-dependent learning and memory function. To determine the neural pathways connecting the gut to the hippocampus, our approach utilized monosynaptic and multisynaptic virus-based tracing methods to identify the medial septum as a relay connecting the caudal brainstem to glutamatergic neurons in the dorsal hippocampus. Overall these findings identify a novel role for the gut-brain axis in the control of learning and memory.

 
 
 

A hippocampus to prefrontal cortex neural pathway inhibits food motivation through glucagon-like peptide-1 signaling

Hsu TM, Noble EE, Liu CM, Cortella AM, Konanur VR, Suarez AN, Reiner DJ, Hahn JD, Hayes MR, *Kanoski SE (Molecular Psychiatry, 2018; 23(7): 1555-1565)

Using viral-mediated RNA-interference, this manuscript reveals that glucagon-like peptide-1 receptor (GLP-1R) signaling in the ventral hippocampus (pyramidal CA1 region) functions under normal conditions to reduce meal size and motivated responding for palatable food. Reversible chemogenetic-mediated synaptic silencing of monosynaptic input from ventral CA1 to medial prefrontal cortex (infralimbic and prelimbic regions) NDMA receptors eliminated the anorectic effects of ventral CA1 GLP-1R activation. Overall these findings identify a novel neural pathway that inhibits motivated and impulsive responding for “junk food”, and results were featured on the July 2018 journal cover.

 
 
 

ALL PUBLICATIONS

* indicates corresponding author

2026

Neural mechanisms linking Western diet consumption and cognitive impairment: a role for the vagus nerve. Hayes AMR, Bashaw AG, Klug ME, *Kanoski SE. Clinical Sciences, accepted and in press.

GLP-1 at the metabolic-cognitive interface: reward, affect, and memory. Gao SX, Décarie-Spain L, Gu C, Mazzini G, *Kanoski SE, *Borner T. Comprehensive Physiology, 16(2): e70129.

2025

Endotoxemia-induced inflammation in the absence of obesity is associated with decreased anxiety-like and impulsive behavior with no effect on learning and memory. Klug ME, Crain E, Hayes AMR, Shanmugam M, *de La Serre C, *Kanoski SE. Comprehensive Physiology, 15(5).

Early life food insecurity in male rats impairs memory function during adulthood. Kao AE, Moody O, Noble EE, Myers KP, *Kanoski SE, *Hayes AMR. Appetite, 216: 108262.

Oxytocin neurons in the paraventricular and supraoptic hypothalamic nuclei bidirectionally modulate food intake. Rea JJ, Liu CM, Hayes AMR, Ohan R, Schwartz GM, Bashaw AG, Klug ME, Décarie-Spain L, Park Y, Kao AE, Grinevich G, *Kanoski SE. Molecular Metabolism, 100: 102220.

Ventral hippocampus neurons encode meal-related memory. Décarie-Spain L, Gu C, Tierno Lauer L, Subramanian KS, Chehimi SN, Kao AE, Gao SX, Deng I, Bashaw AG, Klug ME, Rea JJ, Waldow AI, Galbokke AH, Moody O, Donohue KN, Yang M, de Lartigue G, Myers KP, Crist RC, Reinder BC, Hayes MR, *Kanoski SE. Nature Communications 16(1): 4898.

ATLAS: A rationally designed anterograde transsynaptic tracer. Rivera JF, Huang H, Weng W, Sohn H, Girasole AE, Li S, Albanese MA, Qin M, Tao C, Klug ME, Rao S, Paletzki R, Herring B, Kanoski SE, Zhang L, Gerfen CR, Sabatini BL, *Arnold DB. Nature Methods 22(5): 1101-1111.

Separate orexigenic hippocampal ensembles shape dietary choice by enhancing contextual memory and motivation. Yang M, Singh A, de Araujo A, McDouble M, Ellis H, Décarie-Spain L, Kanoski SE, *de Lartigue G. Nature Metabolism 7(2): 276-296.

Hippocampus oxytocin signaling promotes prosocial eating in rats. Rea JJ, Liu CM, Hayes AMR, Bashaw AG, Schwartz G, Ohan R, Décarie-Spain L, Kao AE, Klug ME, Phung KJ, Waldow AI, Wood RI, *Kanoski SE. Biological Psychiatry 97(5): 540-549.

2024

Western diet consumption impairs memory function via dysregulated hippocampus acetylcholine signaling. Hayes AMR, Tierno Lauer L, Kao AE, Sun S, Klug ME, Tsan L, Rea JJ, Subramanian KS, Gu C, Tanios N, Ahuja A, Donohue KN, Décarie-Spain L, Fodor AA, *Kanoski SE. Brain, Behavior, and Immunity, 118: 408-422.

Early- but not late-adolescent Western diet consumption programs for long-lasting memory impairments in male but not female rats. Hayes AMR, Kao AE, Ahuja A, Subramanian KS, Klug ME, Rea JJ, Nourbash AC, Tsan L, *Kanoski SE. Appetite 194: 107150.

The gut-brain axis and cognitive control: a role for the vagus nerve. Décarie-Spain L, Hayes AMR, Tierno Lauer L, *Kanoski SE. Seminars in Cell and Developmental Biology 156: 201-209.

Amylin modulates a VTA to mPFC circuit to suppress food intake and impulsive food-directed behavior. Geisler CE, Décarie-Spain L, Loh MK, Trumbauer W, Gaisinsky J, Pelletier C, Klug ME, Davis JF, Schmidt HD, Roitman MF, Kanoski SE, *Hayes MR. Biological Psychiatry, 95(10): 938-950.

2023

Hypothalamic melanin-concentrating hormone neurons integrate food-motivated appetitive and consummatory processes in rats. Subramanian KS, Tierno Lauer L, Hayes AMR, Décarie-Spain L, McBurnett K, Nourbash AC, Donohue KN, Kao AE, Bashaw AG, Burdakov D, Noble EE, Schier LA, *Kanoski SE. Nature Communications 14(1): 1755.

Early life influences of low-calorie sweetener consumption on sugar taste. Chometton S, Tsan L, Hayes AMR, Kanoski SE, *Schier LA. Physiology and Behavior 264:114133.

Mitochondrial DNA variation in Alzheimer’s disease reveals a unique microprotein called SHMOOSE. Miller B, Kim S, Mehta HM, Cao K, Kumagai H, Thumaty N, Leelaprachakul N, Jiao H, Vaughan J, Diedrich J, Saghatelian A, Arpawong TE, Crimmins E, Ertekin-Taner N, Tubi MA, Hare ET, Braskie MN, Kanoski SE, Décarie-Spain L, Grodstein F, Bennett DA, Zhao L, Toga AW, Wan J, Yen K, *Cohen P. Molecular Psychiatry 28(4): 1813-1826.

2022

Early life low-calorie sweetener consumption impacts energy balance during adulthood. ^Hayes AMR, ^Tsan L, Kao AE, Schwartz GM, Décarie-Spain L, Tierno Lauer L, Klug ME, Schier LA, *Kanoski SE (2022; ^ indicates equal author contributions) Nutrients, 14(22): 4709.

Proceedings from the Albert Charitable Trust Inaugural Workshop on ‘Understanding the acute effects of exercise on the brain’. Barnes JN, Burns JM, Bamman MM, Billinger SA, Bodine SC, Booth FW, Brassard P, Clemons TA, Fadel PJ, Geiger PC, Gujral S, Haus JM, Kanoski SE, Miller BF, Morris JK, O’Connell KMS, Poole DC, Sandoval DA, Smith C, Swerdlow RH, Whitehead SN, Vidoni ED, *van Praag H (accepted and in press) Brain Plasticity.

Ventral hippocampus-lateral septum circuitry promotes foraging-related memory. ^Décarie-Spain L, ^Liu CM, Tierno Lauer L, Subramanian K, Bashaw AG, Klug ME, Gianatiempo IH, Suarez AN, Noble EE, Donohue KN, Cortella AM, Hahn JD, Davis EA, *Kanoski SE. (2022; ^indicates equal author contributions) Cell Reports, 40(13): 111402.

Early life low-calorie sweetener consumption disrupts glucose regulation, sugar-motivated behavior, and memory function in rats. Tsan L, Chometton S, Hayes AMR, Klug ME, Zuo Y, Sun S, Bridi L, Lan R, Fodor AA, Noble EE, Yang X, *Kanoski SE, *Schier LA (2022) JCI Insight, 7(20): e157714.

Stable potassium isotopes (41K/39K) track transcellular and paracellular potassium transport in biological systems. *Higgins JA, Santiago Ramos D, Gili S, Kanoski SE, Ha D, McDonough AA, Youn JH. Frontiers in Physiology, 13: 1016242.

Food cue reactivity: neurobiological and behavioral underpinnings. *Kanoski SE, *Boutelle K (2022) Reviews in Endocrine and Metabolic Disorders, 23(4): 683-696.

Schizophrenia-related SAP97 dysfunction in the dentate gyrus augments glutamatergic synapse strength and impairs contextual episodic memory. Kay Y, Tsan L, Davis EA, Tian C, Sadybekov A, Pushkin AN, Decarie-Spain L, Katritch V, Kanoski SE, *Herring BE (2022) Nature Communications, 13: 798.

Memory and eating: a bidirectional relationship implicated in obesity. *Parent MB, Higgs S, Cheke LG, Kanoski SE (2022) Neuroscience & Biobehavioral Reviews, 132: 110-129.

The physiological control of eating: signals, neurons, and networks. *Watts AG, Kanoski SE, Sanchez-Watts G, Langhans W (2022) Physiological Reviews, 102(2): 689-813.

Early life Western diet-induced memory impairments and gut microbiome changes in female rats are long-lasting despite healthy dietary intervention. ^Tsan L, ^Sun S, Hayes AMR, Bridi L, Chirala LS, Noble EE, Fodor AA, *Kanoski SE (2022; ^ denotes equal author contribution) Nutritional Neuroscience 25(12): 2490-2506.

2021

Oxytocin and food intake control: neural, behavioral, and signaling mechanisms. Liu CM, Spaulding MO, Rea JJ, *Noble EE, *Kanoski SE (2021) International Journal of Molecular Sciences, 22 10859.

Neurokinin B-expressing neurons of the central extended amygdala mediate inhibitory synaptic input onto melanin-concentrating hormone neuron subpopulations. Fujita A, Zhong L, Antony M, Chamiec-Case E, Mickelsen LE, Kanoski SE, Flynn W, *Jackson AC (2021) Journal of Neuroscience, 41(46): 9539-60.

Ghrelin and glucagon-like peptide-1: a gut-brain axis battle for food reward. Décarie-Spain L, *Kanoski SE (2021) Nutrients, 13, 977.

Gut microbial taxa elevated by dietary sugar disrupt memory function. Noble EE, Olson CA, Davis EA, Tsan L, Chen Y-W, Schade R, Liu CM, Suarez AN, Jones RB, de la Serre C, Yang X, *Hsiao EY, *Kanoski SE (2021) Translational Psychiatry, 11: 194.

Western diet consumption during development: setting the stage for neurocognitive dysfunction. Tsan L, Décarie-Spain L, *Noble EE, *Kanoski SE (2021) Frontiers in Neuroscience, 10.3389.

The functions of interoception: from energy regulation to experience of the self. *Quigley KS, Kanoski SE, Barrett LF, Grill WM, Tsakiris M (2021) Trends in Neurosciences, 44(1): 29-38.

Melanin-concentrating hormone and food intake control: sites of action, peptide interactions, and appetition. Lord MN, Subramanian KS, *Kanoski SE, *Noble EE (2021) Peptides, 137: 170476

2020

Ghrelin signaling affects feeding behavior, metabolism, and memory through the vagus nerve. Davis EA, Wald HS, Suarez AN, Zubcevic J, Liu CM, Cortella AM, Kamitakahara AK, Polson JW, Arnold M, Grill HJ, *de Lartigue G, *Kanoski SE (2020) Current Biology, 30(22): P4510-18.

Central oxytocin signaling inhibits food reward-motivated behaviors and VTA dopamine responses to food-predictive cues in male rats. Liu CM, Hsu TM, Suarez AN, Subramanian KS, Fatemi RA, Cortella AM, Noble EE, Roitman MF, *Kanoski SE (2020) Hormones and Behavior, 126: 104855.

Nucleus accumbens melanin-concentrating hormone signaling promotes feeding in a sex-specific manner. Terrill SJ, Subramanian K, Lan R, Liu CM, Cortella AM, *Noble EE, *Kanoski SE (2020) Neuropharmacology, 178(1): 108270.

Ghrelin and orexin interact to increase meal size through a descending hippocampus to hindbrain signaling pathway. Suzarez AN, Liu CM, Cortella AM, Noble EE, *Kanoski SE (2020). Biological Psychiatry, 87(11): 1001-1011.

Sex differences and estrous influences on oxytocin control of food intake. Liu CM, Davis EA, Suarez AN, Wood, RI, *Noble EE, *Kanoski SE (2020). Neuroscience, 447: 63-73.

Phasic dopamine responses to a food-predictive cue are suppressed by the glucagon-like peptide-1 receptor agonist Exendin-4. Konanur VR, Hsu TM, Kanoski SE, Hayes MR, *Roitman MF (2020). Physiology and Behavior, 215: 112771.

2019

Hypothalamus-hippocampus circuitry regulates impulsivity via melanin-concentrating hormone. Noble EE, Wang Z, Liu CM, Davis EA, Suarez AN, Stein LM, Tsan L, Terrill SJ, Hsu TM, Jung A, Raycraft LM, Hahn JD, Darvas M, Cortella AM, Schier LA, Johnson AW, Hayes MR, Holschneider DP, *Kanoski SE (2019). Nature Communications, 10: 4923.

Regulation of memory function by feeding-relevant biological systems: following the breadcrumbs to the hippocampus. Suarez AN, Noble EE, *Kanoski SE (2019). Frontiers in Molecular Neuroscience, 12:101.

Early life sugar consumption has long-term negative effects on memory function in male rats. Noble EE, Hsu TM, Liang J, *Kanoski SE (2019). Nutritional Neuroscience, 22(4): 273-282.

2018

Air pollution impairs neurogenesis and hippocampal-dependent contextual memory. Woodward NC, Johnson R, Hsu TM, Saffari A, Sioutas C, Kanoski SE, *Finch CE, *Morgan TE (2018). Translational Psychiatry, 8(1): 261.

Control of feeding behavior by cerebral ventricular volume transmission of melanin-concentrating hormone. Noble EE, Hahn JD, Konanur VR, Hsu TM, Page SJ, Cortella AM, Liu CM, Song MY, Suarez AN, Szujewski CC, Rider D, Clarke JE, Darvas M, Appleyard AM, *Kanoski SE (2018). Cell Metabolism, 28(1): 55-68. [Paper featured on Cell Metabolism cover art and highlighted in Nature Reviews Endocrinology and by the F1000].

A hippocampus to prefrontal cortex neural pathway inhibits food motivation through glucagon-like peptide-1 signaling. Hsu TM, Noble EE, Liu CM, Cortella AM, Konanur VR, Suarez AN, Reiner DJ, Hahn JD, Hayes MR, *Kanoski SE (2018). Molecular Psychiatry, 23(7): 1555-1565. [Paper featured on July 2018 journal cover page].

Gut vagal sensory signaling regulates hippocampus function through multi-order pathways. Suarez AN, Hsu TM, Liu CM, Noble EE, Cortella AM, Nakamoto EM, Hahn JD, *de Lartigue G, *Kanoski SE (2018). Nature Communicati0ns, 9:2181. [Paper featured on Nature Communications Editor’s Highlights webpage].

Loss of dorsomedial hypothalamic GLP-1 signaling reduces BAT thermogenesis and increases adiposity. Lee SJ, Sanchez-Watts G, Krieger J, Pignalosa A, Norell P, Corella AM, Pettersen K, Vrdoljak D, Hayes MR, Kanoski SE, *Langhans W, *Watts AG (2018). Molecular Metabolism, 11: 33-46.

Homeostatic and non-homeostatic controls of feeding behavior: distinct vs. common neural substrates. Liu CM, *Kanoski SE (2018). Physiology and Behavior, 193(Pt B): 223-231.

Hippocampus ghrelin receptor signaling promotes socially-mediated learned food preference. Hsu TM, Noble EE, Reiner DJ, Liu CM, Suarez AN, Konanur VR, Hayes MR, *Kanoski SE (2018). Neuropharmacology, 131: 487-496.

Glucagon-like peptide-1 receptor signaling in the lateral dorsal tegmental nucleus regulates energy balance. Reiner DJ, Leon R, McGrath LE, Koch-Laskowski K, Hahn JD, Kanoski SE, Mietlicki-Baase EG, *Hayes MR (2018). Neuropsychopharmacology, 43(3): 627-637.

Lateral hypothalamic GLP-1 receptors are critical for the control of food reinforcement, ingestive behavior and body weight. Lopez-Ferraras L, Richard JE, Noble EE, Eerola K, Anderberg RH, Taing L., Kanoski SE, Hayes MR, *Skibicka KP (2018). Molecular Psychiatry, 23(5): 1157-68.

2017

Ghrelin's control of food reward and body weight in the lateral hypothalamic area is sexually dimorphic. Lopez-Ferrars L, Richard JE, Anderberg RH, Nilsson FH, Olandersson K, Kanoski SE, *Skibicka KP (2017). Physiology and Behavior; 176 (40-49).

Early life sugar consumption affects the rat microbiome independent of obesity. Noble EE, Hsu TM, Jones RB, Fodor AA, Goran MI, *Kanoski SE (2017). The Journal of Nutrition; 147(1): 20-28. [Paper in the top 5% of all research outputs rated by Altmetric].

Gut to brain dysbiosis: Mechanisms linking Western Diet consumption, the microbiome, and cognitive impairment. Noble EE, Hsu TM, *Kanoski SE (2017). Frontiers in Behavioral Neuroscience; 11 (1-10). [Paper in the top 5% of all research outputs rated by Altmetric].

Amylin acts in the lateral dorsal tegmental nucleus to regulate energy balance through GABA signaling. Reiner DJ, Mietlicki-Baase EG, Olivos DR, McGrath LE, Zimmer DJ, Kock-Laskowski K, Krawczyk J, Turner C, Noble EE, Hahn JD, Schmidt HD, Kanoski SE, *Hayes MR (2017). Biological Psychiatry; 82(11): 828-838. [Photomicrograph from Kanoski Lab featured on the journal cover].

Hippocampus contributions to food intake control: mnemonic, neuroanatomical, and endocrine mechanisms. *Kanoski SE, Grill HJ (2017). Biological Psychiatry; 81(9): 748-756. [Paper selected by F1000].

2016

Ghrelin: A link between memory and ingestive behavior. Hsu TM, Suarez AN, *Kanoski SE (2016). Physiology and Behavior; 162: 10-17.

GLP-1 and weight loss: unraveling the diverse neural circuitry. *Kanoski SE, Hayes MR, Skibicka SP (2016). American Journal of Physiology: Regulatory, Integrative and Comparative Physiology; 310(10): R885-95.

Astrocytes regulate GLP-1 receptor-mediated effects on energy balance. Reiner DJ, Mietlicki-Baase EG, McGrath LE, Zimmer DJ, Bence KK, Sousa GL, Konanur VR, Krawczyk J, Burk DH, Kanoski SE, Hermann GE, Rodgers RC, *Hayes MR (2016). Journal of Neuroscience; 36(12): 3531-40.

Early life exposure to obesogenic diets and learning and memory dysfunction. Noble EE, *Kanoski SE (2016). Current Opinion in Behavioral Sciences; 9: 7-14.

Hindbrain GLP-1 receptor mediation of cisplatin-induced anorexia and nausea. *De Jonghe BC, Holland R, Olivos DR, Rupprecht LE, Kanoski SE, Hayes MR (2016). Physiology and Behavior; 153: 109-14.

2015

Hippocampus ghrelin signaling mediates appetite through lateral hypothalamic orexin pathways. Hsu TM, Hahn JD, Konanur VR, Noble EE, Suarez AN, Thai J, Nakamoto EM, *Kanoski SE. (2015). eLife; 2015; 4: e1110. [Paper in the top 5% of all research outputs rated by Altmetric].

Liraglutide, leptin, and their combined effects on feeding: additive intake reduction through common intracellular signaling mechanisms. *Kanoski SE, Ong ZY, Fortin SM, Schlessinger ES, Grill HJ (2015). Diabetes, Obesity and Metabolism; 17(3): 285-93.

Effects of sucrose and high fructose corn syrup consumption on spatial memory function and hippocampal neuroinflammation in adolescent rats. Hsu TM, Konanur VR, Taing L, Usui R, Kayser BD, Goran MI, *Kanoski SE (2015). Hippocampus; 25(2): 227-39. [Paper in the top 5% of all research outputs rated by Altmetric].

Hippocampal GLP-1 receptors influence food intake, meal size, and effort-based responding for food through volume transmission. Hsu TM, Hahn JD, Konanur VR, Lam A, *Kanoski SE (2015). Neuropsychopharmacology; 40(2): 327-37.

2014

Protein Tyrosine Phosphatase 1B is a Novel Regulator of Central Brain-Derived Neurotrophic Factor and Tropomyosin Receptor Kinase B Signaling. Ozek C, Kanoski SE, Zhang ZY, Grill HJ, *Bence KK (2014). Journal of Biological Chemistry; 289(46): 31682-92

Blood-brain barrier disruption: mechanistic links between Western diet consumption and dementia. Hsu TM, *Kanoski SE (2014). Frontiers in Aging Neuroscience; 6:88. [Paper in the top 5% of all research outputs rated by Altmetric].

Incretins and Amylin: Neuroendocrine Communication Between the Gut, Pancreas, and Brain in Control of Food Intake and Blood Glucose. *Hayes MR, Mietlicki-Baase EG, Kanoski SE, De Jonghe BC (2014). Annual Review of Nutrition; 34: 237-60.

Leptin signaling in the medial nucleus tractus solitarius reduces food seeking and willingness to work for food. *Kanoski SE, Alhadeff AL, Fortin SM, Gilbert JR, Grill HJ (2014). Neuropsychopharmacology; 39(3): 605-13.

2013

Ghrelin signaling in the ventral hippocampus stimulates learned and motivational aspects of feeding via PI3K-Akt signaling. *Kanoski SE, Fortin SM, Ricks KM, Grill HJ (2013). Biological Psychiatry; 73(9): 915-23

2012

Hindbrain leptin and glucagon-like-peptide-1 receptor signaling interact to suppress food intake in an additive manner. Zhao S, Kanoski SE, Yan J, *Grill HJ, *Hayes MR (2012). International Journal of Obesity; 36(12): 1522-8.

Food intake reductions and increases in energetic responses by hindbrain leptin and melanotan II are enhanced in mice with POMC-specific PTP1B deficiency. De Jonghe BC, Hayes MR, Zimmer DJ, Kanoski SE, Grill HJ, *Bence KK (2012). American Journal of Physiology: Endocrinology and Metabolism; 303(5): E644-51

Endogenous leptin receptor signaling in the medial nucleus tractus solitarius affects meal size and potentiates intestinal satiation signals. Kanoski SE, Zhao S, Guarnieri DJ, DiLeone RJ, Yan J, De Jonghe BC, Bence KK, Hayes MR, *Grill HJ (2012). American Journal of Physiology: Endocrinology and Metabolism; 303(4): E496-503

Cognitive and neuronal systems underlying obesity *Kanoski SE (2012). Physiology and Behavior; 106(3): 337-44

TrkB receptor signaling in the nucleus tractus solitarius mediates the food intake-suppressive effects of hindbrain BDNF and leptin. Spaeth AM, Kanoski SE, Hayes MR, *Grill HJ (2012). American Journal of Physiology: Endocrinology and Metabolism; 302(10): E1252-60.

The role of nausea in food intake and body weight suppression by peripheral GLP-1 receptor agonists, exendin-4 and liraglutide. Kanoski SE, Rupprecht LE, Fortin SM, De Jonghe BC, *Hayes MR (2012). Neuropharmacology; 62(5-6): 1916-27

2011

Glucagon-like peptide-1 receptor agonists suppress water intake independent of effects on food intake. McKay NJ, Kanoski SE, Hayes MR, *Daniels D (2011). American Journal of Physiology: Regulatory, Integrative and Comparative Physiology; 301(6): R1755-64.

The common hepatic branch of the vagus is not required to mediate the glycemic and food intake suppressive effects of glucagon-like-peptide-1. Hayes MR, Kanoski SE, De Jonghe BC, Leichner TM, Alhadeff AL, Fortin SM, Arnold M, Langhans W, *Grill HJ (2011). American Journal of Physiology: Regulatory, Integrative and Comparative Physiology; 301(5): R1479-85.

Peripheral and central GLP-1 receptor populations mediate the anorectic effects of peripherally administered GLP-1 receptor agonists, liraglutide and exendin-4. *Kanoski SE, Fortin SM, Arnold M, Grill HJ, Hayes MR (2011). Endocrinology; 152(8): 3103-12.

Hippocampal leptin signaling reduces food intake and modulates food-related memory processing. *Kanoski SE, Hayes MR, Greenwald HS, Fortin SM, Gianessi CA, Gilbert JR, Grill HJ (2011). Neuropsychopharmacology; 36(9): 1859-70

Comparative effects of the long-acting GLP-1 receptor ligands, liraglutide and exendin-4, on food intake and body weight suppression in rats. *Hayes MR, *Kanoski SE, Alhadeff AL, Grill HJ (2011). Obesity; 19(7): 1342-9.

Deficiency of PTP1B in POMC neurons leads to alterations in energy balance and homeostatic response to cold exposure. De Jonghe BC, Hayes MR, Banno R, Skibicka KP, Zimmer DJ, Bowen KA, Leichner TM, Alhadeff AL, Kanoski SE, Cyr NE, Nillni EA, Grill HJ, *Bence KK (2011). American Journal of Physiology: Endocrinology and Metabolism; 300(6): E1002-11.

Western diet consumption and cognitive impairment: links to hippocampal dysfunction and obesity. Kanoski SE, *Davidson TL (2011). Physiology and Behavior; 103(1): 59-68.

Intracellular signals mediating the food intake-suppressive effects of hindbrain glucagon-like peptide-1 receptor activation. Hayes MR, Leichner TM, Zhao S, Lee GS, Chowansky A, Zimmer D, De Jonghe BC, Kanoski SE, *Grill HJ, *Bence KK (2011). Cell Metabolism; 13(3): 320-30.

2010

Role of the glucagon-like-peptide-1 receptor in the control of energy balance. *Hayes MR, De Jonghe BC, Kanoski SE (2010). Physiology and Behavior; 100(5): 503-10.

Different patterns of memory impairments accompany short- and longer-term maintenance on a high-energy diet. *Kanoski SE, Davidson TL (2010). Journal of Experimental Psychology: Animal Behavior Processes; 36(2): 313-9. [Paper highlighted in Nature, June 24, 2010, Vol. 465].

Hippocampal lesions impair retention of discriminative responding based on energy state cues. *Davidson TL, Kanoski SE, Chan K, Clegg DJ, Benoit SC, Jarrard LE (2010). Behavioral Neuroscience; 124(1): 97-105.

The effects of a high-energy diet on hippocampal function and blood-brain barrier integrity in the rat. *Kanoski SE, Zhang Y, Zheng W, Davidson TL (2010). Journal of Alzheimer's Disease; 21(1): 207-19.

2005-2009

Contributions of the hippocampus and medial prefrontal cortex to energy and body weight regulation. *Davidson TL, Chan K, Jarrard LE, Kanoski SE, Clegg DJ, Benoit SC (2009). Hippocampus; 19(3): 235-52

A potential role for the hippocampus in energy intake and body weight regulation. *Davidson TL, Kanoski SE, Schier LA, Clegg DJ, Benoit SC (2007). Current Opinion in Pharmacology; 7(6): 613-6

The effects of energy-rich diets on discrimination reversal learning and on BDNF in the hippocampus and prefrontal cortex of the rat. Kanoski SE, Meisel RL, Mullins AJ, *Davidson TL (2007). Behavioural Brain Research; 182(1): 57-66.

Interoceptive "satiety" signals produced by leptin and CCK. Kanoski SE, Walls EK, *Davidson TL (2007). Peptides; 28(5): 988-1002

Memory inhibition and energy regulation. *Davidson TL, Kanoski SE, Walls EK, Jarrard LE (2005). Physiology and Behavior; 86(5): 731-46

The interoceptive cue properties of ghrelin generalize to cues produced by food deprivation.*Davidson TL, Kanoski SE, Tracy AL, Walls EK, Clegg D, Benoit SC (2005). Peptides. 2005; 26(9): 1602-10.